7.112018
H29成果報告ー林康成
| 代表者 | 林康成 |
|---|---|
| 所 属 | 長野市立南部小学校 |
| 支援型 | 実践研究支援 成果支援型 |
| プロジェクト名 | 実験道具の数の違いによる理科の知識に関する理解に及ぼす効果とその定着 |
| プロジェクトの取り組みと成果の概要 |
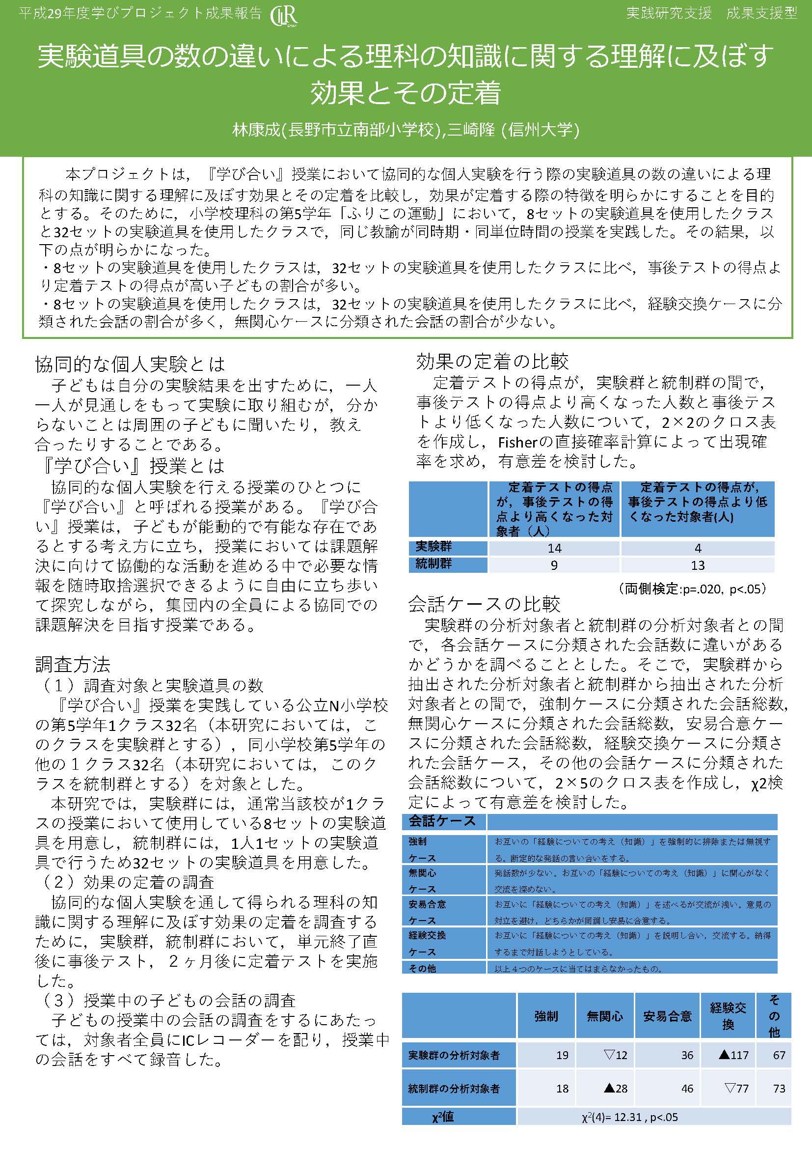
本プロジェクトは,『学び合い』授業において協同的な個人実験を行う際の実験道具の数の違いによる理科の知識に関する理解に及ぼす効果とその定着を比較し,効果が定着する際の特徴を明らかにすることを目的とする。そのために,小学校理科の第5学年「ふりこの運動」において,8セットの実験道具を使用したクラスと32セットの実験道具を使用したクラスで,同じ教諭が同時期・同単位時間の授業を実践した。その結果,以下の点が明らかになった。 |
|
発表・公開済みの 研究成果 |
掲載決定論文 |
コメント
この記事へのトラックバックはありません。


この記事へのコメントはありません。